건축기계설비 도면 작성 효율화
설비설계업무 효율화의 핵심, 설비설계 전용 시스템 도입의 필요성
국내 건축설비설계사무소의 다수는 여전히 범용 CAD 중심의 설계환경을 유지하고 있다. 이러한 방식은 기본적인 도면 작성에는 적합하지만 단순반복 작업이 많아져 도면 생산성이 떨어지고, 담당하는 직원이 엔지니어링 업무가 아닌 단순노무직 환경에 매몰될 수 있다. 생산성이 저하되면 인건비 및 비용이 추가되는 것은 필연적이다.
설비설계의 본질은 도면을 그리는 행위 그 자체가 아니라, 복잡한 설비요소를 어떻게 계획하고 설계하는 것이 중요하다. 따라서, 도면을 그리는 작업을 최소화하고 설비설계 엔지니어링에 집중할 수 있도록 해야 한다. 따라서 도면작업 시간을 최소화할 수 있는 업무 프로세스를 구축하고, 설계 데이터를 효율적으로 관리하기 위해서는 범용 CAD를 넘어선 전용 설비설계 시스템의 도입이 필수적이다. 그 대표적인 예가 ‘꼬메(CO-ME)’와 같은 설비전용 설계 시스템이다.
범용 CAD의 구조적 한계
범용 CAD는 단순한 도면 작성에는 효율적이지만 설비의 특화된 도면을 작성하거나 일관성을 유지하는 기능이 충분하지 않다. 설비 도면은 배관 도면의 조인트 작도, 밸브류 및 부속류 작도, 더블라인의 덕트 작도, 상세도 작도, 장비 및 기기 등을 반복해서 작도하게 된다. 범용 CAD는 심볼을 블록화하여 삽입하는 형식으로 하나씩 그려 나가야 한다. 말 그대로 수작업을 CAD라는 툴로 옮기는 작업에 불과하다. 이 과정에서 많은 작업시간을 요하며 도면을 수정하는 과정에서 오류, 누락, 불일치가 빈번히 발생하여 시간 낭비를 초래한다. 또한 동일한 수정작업이 여러 도면에 연속적으로 요구된다. 이러한 비효율은 숙련자 의존도를 높이고, 인력별 생산성 격차를 심화시킨다. 결과적으로 설계 품질이 조직적으로 관리되지 못하고 납기 대응력 또한 저하된다.
건축설비도면작성 효율화 시스템 꼬메(CO-ME)의 도입
설비도면 전용 작성 시스템 ‘꼬메(CO-ME)’는 범용 CAD를 기반으로 한 건축기계설비시스템으로 공조, 위생, 냉난방, 소방 설계 도면작성 지원 솔루션이다. 범용 CAD가 단순 그래픽 중심 도면을 생성하는 반면, CO-ME는 단순반복 작업을 최소화하기 위한 작도 기능은 물론 배관이나 덕트의 사이즈 계산과 같은 엔지니어링 기능을 포함시켜 효율적인 설비설계를 위한 다양한 기능을 도입하였다. 계획 설계부터 기본 설계, 실시 설계에 이르는 과정에서 효율적인 설비도면 작성을 지원한다. CO-ME는 다양한 설비전용 작도 기능과 엔지니어링 기능을 활용하여 건축기계설비설계 도면작업의 정확성과 생산성을 대폭 향상시킨다.
CO-ME의 주요 기능은 다음과 같다.
- 계산 패드: 덕트 및 배관 사이즈, 위생배관 선정 등 기계설비용 계산 기능
- 샤프트 및 헤더 작도: 샤프트 또는 헤더의 관경, 보온재 등 제원을 입력하면 샤프트 및 헤더가 자동으로 작도되는 기능
- 장비 심볼: 공조기, 펌프, 냉각탑, 열교환기 등 기계설비용 장비 심볼을 손쉽게 배치 기능
- 장비 일람표 및 계통도 양식: 장비 일람표 및 계통도 양식을 손쉽게 작성

[헤더 작도의 예]
- 디퓨져 배치: 간격 입력, 교차점 배치, 전등 옆 배치 등 다양한 조건에 따른 디퓨져 배치 기능
- 사이즈 계산: 정압법 및 등속법에 따른 덕트 사이즈 계산 기능
- 덕트 수동 작도: 덕트 루트에 사이즈를 입력하여 더블라인 덕트를 손쉽게 작도하는 기능
- 덕트 자동 작도: 디퓨져 배치, 덕트 루트, 사이즈 계산, 덕트 자동작도 순으로 설계의 순서에 따라 더블라인 덕트를 자동으로 작도하는 기능
- 덕트 사이즈 표기: 이단 표기, 중심선, 인출선 등 다양한 표현 방법의 덕트 사이즈를 표기하는 기능
- 덕트 부속류 삽입: 소음기, 캔바스이음, 흡음엘보, 챕버, 덕트 입상/입하 처리 등 덕트 도면 작도에 필요한 기능

[덕트 도면의 예]
- 배관 작도: 선 그리듯 위치를 지정하면 다양한 조인트의 배관을 작도하는 기능
- 배관 편집: 기존 조인트를 바꾸거나 선을 선택하여 다양한 모양의 배관 조인트를 삽입하는 기능
- 밸브류 및 부속: 밸브류 및 부속을 선택한 후 삽입 위치를 지정하면 축척에 맞춰 손쉽게 삽입하는 기능
- 어셈블리: 펌프주위 등 정해진 제원의 어셈블리를 삽입하는 기능
- 위생배관: 급수급탕 연결, 통기관 연결, 바닥배수구 등 위생배관에 필요한 작도 기능
- 위생기기: 대변기, 소변기, 세면대 등 다양한 종류의 위생기를 다이나믹 블록으로 삽입하는 기능
- 공조배관: FCU 배치와 배관, 사이즈 계산을 수행하는 기능

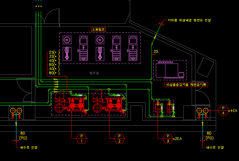
[배관 도면의 예]
- 난방코일: 주어진 면적과 존 수의 입력으로 여러 타입별 난방코일 작도 기능
- 아이소메트릭: 2D 아이소메트릭 배관을 작도하고, 부속류를 삽입하는 기능
- 관경 및 관 종류 표기: 배관 관경과 관 종류를 손쉽게 표기하는 기능
- 더블라인 배관: 더블라인의 배관을 각 재질별로 작도하는 기능
- 더블라인 부속: 작도된 배관에 밸브류 및 부속을 삽입하는 기능

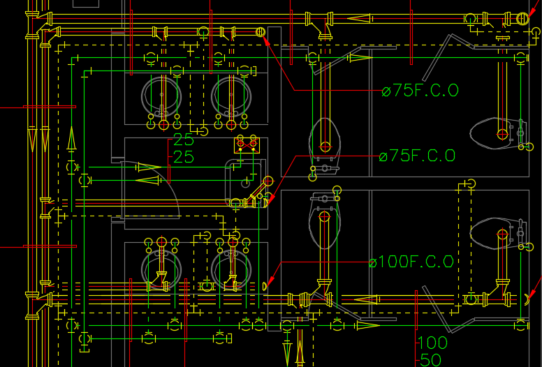
[화장실 더블라인 배관 도면의 예]
- 스프링클러 배치: 살수반경, 헤드간 거리, 교차선 배치 등 다양한 방법의 배치 기능
- 스프링클러 배관: 배치된 배관을 기준으로 손쉬운 배관 기능
- 소방 심볼, 관경 표기: 소방 심볼 배치 및 관경 표기 기능

[소방설비 도면의 예]
- 다중 출력(멀티 플롯): 여러 도곽을 한 번에 출력하는 기능
투자 대비 경제적 효과
초기 도입비용에 대한 부담은 설비사무소들이 공통적으로 고려하는 부분이다. 그러나 꼬메(CO-ME) 도입은 단기적인 비용이 아닌, 중장기적 비용절감과 품질안정성을 확보하는 투자로 이해되어야 한다.
다수의 사례에 따르면, 시스템 도입 후 약 1년 내에 투자비용을 회수하는 경우가 일반적이다. 이는 단순한 시간 절약만이 아니라 오류 감소와 재작업 최소화에 따른 품질 개선 효과가 동반되기 때문이다.
- 작업시간 절감: 도면 작성 및 수정 공정의 자동화를 통해 기존 대비 약 30~50%의 작업시간이 단축된다.
- 재작업 감소: 도면 간 불일치, 누락, 중복 오류 등 수작업 기반에서 발생하던 문제를 원천적으로 차단한다.
- 납기 대응력 향상: 발주처의 빈번한 설계변경 요청에도 빠르게 대응 가능하여, 고객 만족도와 신뢰도가 향상된다.
- 조직 내 표준화 실현: 설계DB를 중심으로 업무표준을 구축할 수 있어, 인력 교육 및 기술 전승의 효율이 높아진다.
다음의 그래프는 꼬메(CO-ME)를 사용했을 경우와 사용하지 않았을 때를 비교한 결과다. 범용CAD 기능에 LISP을 활용하여 작업을 한다고 해도 꼬메(CO-ME)가 30%이상 생산성이 향상된 결과를 얻을 수 있다.

[범용 CAD와 꼬메의 작업 비교]
이와 같은 효과는 단순히 도면 생산성을 높이는 것을 넘어, 사무소 전체의 업무 프로세스를 구조적으로 개선하는 결과를 가져온다.
결론: 건축기계설비설계의 혁신은 시스템 전환에서 시작된다
건축기계설비설계의 패러다임은 범용 CAD에 의존한 수작업 중심의 설계 방식에서 건축기계썰비 시스템인 꼬메(CO-ME)를 활용한 설계가 대세가 되었다.
꼬매(CO-ME)와 같은 기계설비전용 시스템의 도입은 기술 변화에 대응하기 위한 선택이 아니라, 품질경영과 업무효율화를 동시에 달성하기 위한 필연적인 변화다. 이러한 설계환경은 건축기계설비설계사무소의 생산성, 품질, 경쟁력을 종합적으로 향상시키며, 지속 가능한 성장을 위한 전략적 기반이 된다.
지금이 바로 건축기계설비설계 분야가 단순한 ‘도면 작성 단계’에서 보다 체계적이고 자동화된 건축기계설비설계로 전환해야 할 시점이다. 효율화를 위한 첫 걸음은 새로운 시스템에 대한 결단에서 시작된다.