기계설비도면 효율화 솔루션_꼬메(CO-ME)의 배관 기능
꼬메(CO-ME)는 어떤 프로그램?
꼬메(CO-ME)는 범용CAD(AutoCAD, ZWCAD, ZYXCAD 등)의 Add-on(3rd Party) 프로그램으로 건축기계설비 도면 작성을 위한 툴이다. (주)디씨에스에서 국내 대형 설비설계사무소인 하이멕, 우원엠앤이, 삼신설계 등과 협업을 통해 개발되어 국내 기계설비설계환경에 맞는 심볼과 기능을 갖추고 있다.

[꼬메(CO-ME) 초기 화면]
기계설비에 필요한 장비 심볼을 포함해 다양한 부속 심볼, 덕트 및 배관 사이즈 계산, 공조 덕트, 위생 설비, 냉난방 설비, 소방 설비 기능을 갖추고 있어 도면의 생산성을 대폭 향상시킬 수 있다.
이 밖에도 도면 작업에 필요한 문자 작성 및 편집, 레이어 관리, 객체 속성 관리, 다중 출력 기능 등을 갖추고 있다. 즉, CAD에는 없는 기능이지만 도면 작업에 있어 효율적인 작업을 위해 제공되는 기능이다.
꼬메(CO-ME) 배관 기능
꼬메(CO-ME) 기능 중 배관 작도 기능에 대해 알아보자.
배관 사이즈 계산, 각종 조인트 작도가 가능한 배관 작도, 여러 줄 배관, 배관 편집, 밸브 및 부속류 삽입 기능, 사이즈 및 관 종류 표기, 배관 더블라인 작도 등 다양한 기능을 제공하고 있다. 또, 위생 배관, 냉난방 배관, 소방 배관 등 각 작업별로 별도의 기능을 제공하고 있다.
배관 작도의 주요 기능을 살펴보자.
1. 배관 사이즈 계산
배관 사이즈 계산 기능은 별도의 계산 패드를 펼쳐 계산 조건을 입력하여 사이즈를 계산한다. 윌리엄-하젠 공식에 의한 배관 사이즈 계산과 위생기기의 수를 입력하여 F.U 값에 의한 위생 관경 계산 기능이 있다..

[배관 사이즈 계산 패드]
[위생 관경 선정]
2. 배관 작도
조인트 종류를 선택하고 선을 그리듯 위치를 지정하면 선택한 조인트 모양의 엘보, 티를 삽입하며 배관이 작도된다. 각종 조인트 심볼을 제공하고 있어 손쉽게 다양한 조인트 모양의 배관을 작도할 수 있다.
[배관 작도 메뉴]
여러 줄의 배관을 작도하려면, 배관 간격과 그리고자 하는 줄 수만큼 조인트 종류를 지정한 후 배관의 경로 위치를 지정하면 여러 줄 배관이 한 번에 작도된다.
[배관 작도]
선택에 조인트 모양에 맞춰 여러 줄 배관을 한 번에 작도할 수 있다.
[여러 줄 배관 작도]
3. 배관 편집
도면 작업을 하다 보면 작도하는 작업보다 편집 작업에 많은 시간을 할애하게 된다. 배관 작업도 마찬가지다. 선을 그은 후 복사하고 이동하고, 자르고 연장하면서 도면을 완성해 나간다.
꼬메에서는 두 개의 선을 선택하거나 범위를 감싸 원하는 모양의 조인트를 쉽게 작도할 수 있다.
다양한 종류의 조인트나 심볼을 직관적 조작에 의해 빠르게 편집할 수 있는 기능이다.
[다양한 심볼의 배관 편집 메뉴]

[편집으로 다양한 조인트를 생성]
4. 밸브 및 부속류 삽입
배관에 삽입되는 밸브류 및 부속류(레듀셔, 플랜지, 유니온 등)를 선택한 후, 삽입 위치를 지정하면 삽입된다.
심볼의 크기는 설정된 스케일의 크기에 맞춰 삽입된다. 심볼의 종류에 따라 회전, 반전하여 삽입할 수 있다.
펌프 주위배관과 같이 정형화된 어셈블리 배관도 삽입할 수 있다.
[밸브 메뉴]
[어셈블리 메뉴]
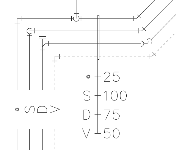
5. 배관 치수 및 관 종류 표기
배관 치수 및 관 종류(오수, 배수, 급수, 급탕, 환탕 등)를 표기한다. 배관 치수와 관 종류를 따로 따로 표기할 수도 있고, 함께 표기할 수도 있다.
여러 줄을 기입할 때는 문자의 위치가 정렬되어 표기되고 인출선(지시선)으로 인출되어 원하는 위치에 표기된다.
[배관 및 관 종류 표기 메뉴]
[배관 종류 및 치수 표기의 예]
6. 아이소메트릭(등각투영도) 작도
2D 기능을 이용하여 아이소메트릭 도면 작도를 위한 툴을 제공한다. 아이소메트릭 각도(예: 30도)를 지정하고, 배관 루트를 따라 위치를 지정하면 지정한 각도에 맞춰 아이소메트릭 배관이 작도된다.
각종 밸브류 및 부속을 선택한 후, 삽입 위치를 지정하면 배관 각도에 맞춰 아이소메트릭 심볼이 삽입된다.
[아이소메트릭 메뉴]
[아이소메트릭 도면의 예]
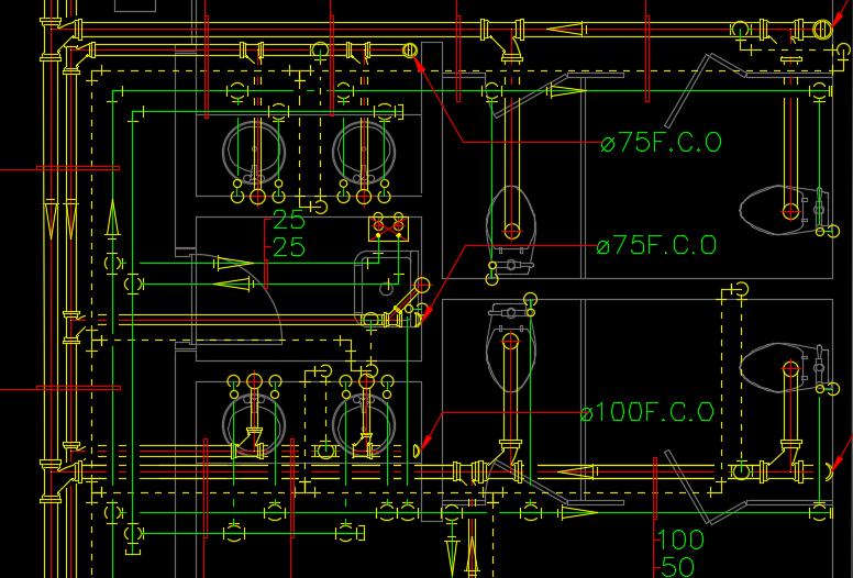
7. 더블라인 배관 작도
배관의 유형(용접, 나사, PVC 등)을 선택한 후, 배관 경로와 배관 사이즈를 지정하면 더블라인 배관이 작도된다.
호칭경으로 작도되는 배관과 실제 사이즈로 삽입되는 배관이 있다.
더블라인에 삽입되는 밸브 등 부속류도 작도할 수 있다.

[화장실 더블라인 배관 도면의 예]
왜? 꼬메(CO-ME)가 배관 도면 작업에 유용한가?
설비설계 작업은 수많은 배관의 연결 작업이라 해도 과언은 아니다. 장비나 기기를 배치한 후, 유체의 흐름을 연결하는 작업의 반복이다.
위생 배관, 냉난방 배관, 소방 배관 등의 도면은 수많은 배관이 교차되는 배관 도면을 완성해 나간다. 설비도면에서 대부분은 배관 작업의 연속이라 할 수 있다.
범용 CAD를 사용한다면 작도 기능과 편집 기능을 이용하여 배관을 작도하고, 삽입 기능을 이용해 심볼을 삽입하는 작업의 반복이다.
꼬메(CO-ME)는 이러한 단순 반복의 배관 작업을 단시간에 효율적으로 수행하기 위해 실무자들의 애로 사항을 반영한 다양한 기능을 제공하고 있다.
손쉬운 배관 작업을 위한 기능으로 도면 작업시간을 대폭 단축시킨다.
다음의 그래프는 꼬메(CO-ME) 작업을 통한 업무 효율을 나타내고 있다.

[범용 CAD와 꼬메의 작업 비교]
적게는 20%에서 50%까지 업무 효율을 나타내는 것을 볼 수 있다.
도면 작업에 있어서 10% 단축만 해도 엄청난 효과라 할 수 있다.
평균 35%만 잡아도 한 사람을 채용했을 때의 비용(인건비+4대보험, 복리후생 등)을 1,000만원이라고 가정하면, 꼬메(CO-ME) 구입비는 1~2개월 내에 회수할 수 있을 것이다.
이것이 바로 꼬메(CO-ME)를 사용해야 하는 이유다.

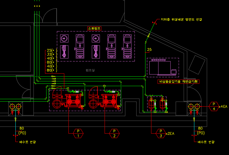
[배관 도면의 예]