기계설비도면 효율화 솔루션 꼬메(CO-ME) 유틸리티 기능
꼬메(CO-ME)는 어떤 프로그램?
꼬메(CO-ME)는 범용CAD(AutoCAD, ZWCAD, ZYXCAD 등)의 Add-on(3rd Party) 프로그램으로 건축기계설비 도면 작성을 위한 툴이다. (주)디씨에스에서 국내 대형 설비설계사무소인 하이멕, 우원엠앤이, 삼신설계 등과 협업을 통해 개발되어 국내 기계설비설계환경에 맞는 심볼과 기능을 갖추고 있다.

[꼬메(CO-ME) 초기 화면]
기계설비에 필요한 장비 심볼을 포함해 다양한 부속 심볼, 덕트 및 배관 사이즈 계산, 공조 덕트, 위생 설비, 냉난방 설비, 소방 설비 기능을 갖추고 있어 도면의 생산성을 대폭 향상시킬 수 있다.
이 밖에도 도면 작업에 필요한 문자 작성 및 편집, 레이어 관리, 객체 속성 관리, 다중 출력 기능 등을 갖추고 있다. 즉, CAD에는 없는 기능이지만 도면 작업에 있어 효율적인 작업을 위해 제공되는 기능이다.
도면 유틸리티 기능
범용 CAD(Autocad, ZWCAD 등)에는 없는 기능이지만 도면 작업을 효율적으로 수행하기 위한 기능이다.
- 멀티 플롯(다중 플롯)
도면을 출력(플롯)할 때, 한 번에 여러 장의 도면을 출력하는 경우가 많다. 일반적으로 도면 작업을 할 때 하나의 도면 파일 내에서 여러 개의 도곽을 배치하여 설계 작업을 수행한다.
여러 도곽을 한 번에 종이 또는 PDF파일로 출력할 수 있다. 이때 도면 번호를 인식하여 파일명을 도면 번호에 맞춰 출력할 수도 있다.
도면의 출력 순서도 지정할 수 있으며, 미리보기를 통해 확인할 수 있다.

[멀티 플롯 화면]
- 엑셀 데이터 관리
엑셀표를 CAD로 가져오기, CAD의 테이블을 엑셀로 내보내기를 할 수 있다. CAD에서는 선과 문자 객체로 이루어진 엑셀 테이블을 작도한다.
엑셀 문서와 도면의 객체를 간편하게 관리할 수 있다.

[엑셀 데이터를 CAD로 가져오기]
- 지정 범위 확대/축소, 저장
도면에서 특정 범위를 지정하여 확대하거나 저장할 경우가 발생한다. 예를 들어, 화장실 확대도면을 작성할 경우 화장실 부분만 지정하여 별도의 위치에 확대도면을 배치하거나 도면 파일로 저장할 경우다. 이를 위해 지정한 범위의 확대 또는 축소, 저장 기능을 제공한다.

[지정 범위(화장실) 확대의 예]
- 객체 속성 관리(레이어 및 색상)
건축 도면을 가져와서 설비설계를 위한 데이터 정리가 필요하다. 또, 특정 레이어나 색상에 따라 속성을 변경하거나 삭제할 경우도 발생한다. 설계자의 다양한 요구에 맞춰 속성을 관리하는 기능이다.

[객체 속성관리 메뉴\]
- 스마트 텍스트(Smart Text) 기능
자주 사용하는 문자를 등록하여 간단히 표기하거나 특정 문자의 검색이 가능하고 문자의 속성(레이어, 색상 등)을 관리한다.

[스마트 텍스트]
- 패턴 문자
장비 및 기기 번호와 같이 특정 도형과 함께 기입하는 문자의 경우, 손쉽게 표기할 수 있는 기능으로 다양한 패턴을 제공한다.

[다양한 패턴]
이 밖에도 도면의 투영변환, 블록 관리 및 속성 관리, 보조선 작도, 벽체 작도, 실 정보 추출 등 다양한 유용한 기능을 제공한다.

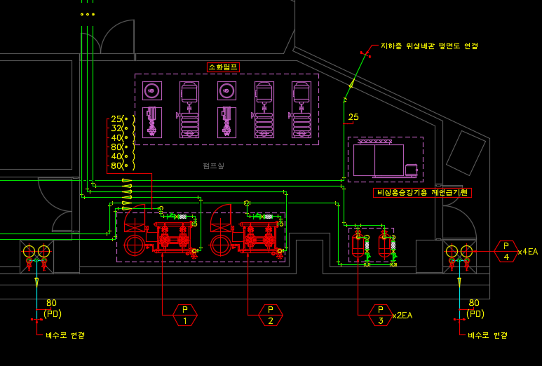
[배관 도면의 예]